2025年9月29日,国家电力投资集团有限公司发布了二〇二五年度第76批集中招标(黄河公司陕西曹坪抽水蓄能电站勘察设计、工程监理)招标公告,该项目作为国家能源战略布局的重要组成部分,旨在推进陕西电网调峰能力建设,提升新能源消纳水平,服务区域能源结构优化升级。
截至目前,陕西省已核准镇安、曹坪、山阳、佛坪、沙河、大庄里6个抽水蓄能项目,总装机容量890万千瓦。
据悉,曹坪抽水蓄能电站位于陕西省商洛市柞水县曹坪镇,项目总投资106.8亿元,总装机容量1400MW,电站设计上水库正常蓄水位1415m,下水库正常蓄水位992m,调节库容合计1603.3万m³,施工总工期69个月(含筹建期18个月)。
截至2025年8月,主体工程完成75%,预计2026年并网发电,将成为西北首个“水光蓄储”多能互补示范项目。
本次招标范围:

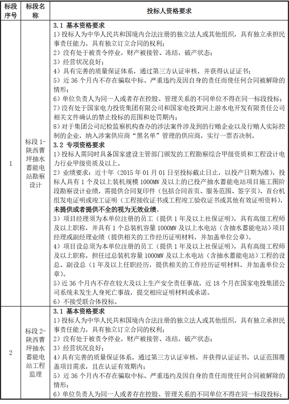
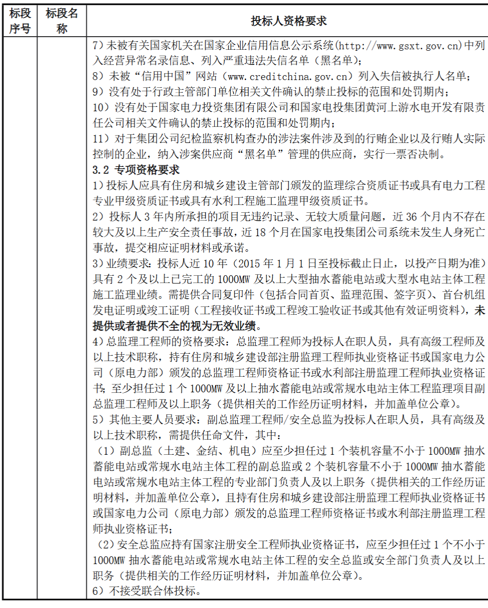
投标人资格要求:


招标文件发售时间:2025年9月29日至2025年10月9日12时00分(北京时间)
登录(https://ebid.espic.com.cn)购买标书
投标文件递交的截止时间(即投标截止时间)2025年10月20日14时00分(北京时间)
上一篇:无