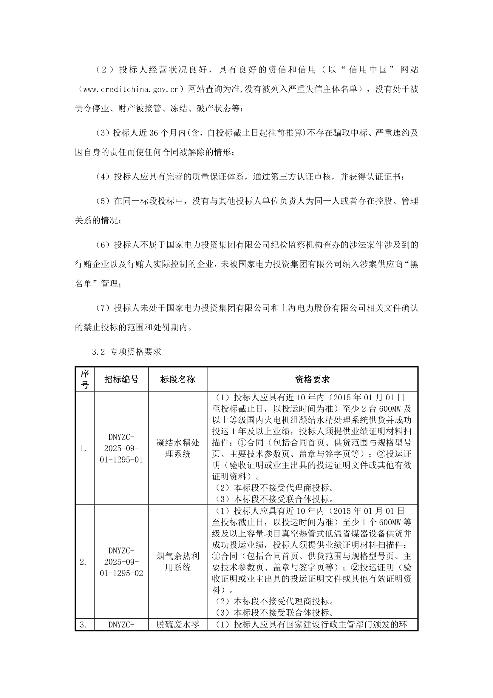
国家电力投资集团有限公司二〇二五年度第78批集中招标(上海外高桥电厂扩容量替代2×100万千瓦绿色高效煤电项目第三批辅机设备)招标公告
项目地点:外高桥电厂厂址位于上海市浦东新区北端,厂址位于长江口南岸,北隔长江南港航道与长兴岛相望,向南至上海市中心区直线距离约18km,厂址南侧为外高桥保税区,西侧为外高桥港区,东侧紧靠竹园污水处理厂。
建设规模:本项目主要建设2台100万千瓦超超临界二次再热燃煤发电机组及配套辅助设施。
项目整体进度:输煤及化水区域浇第一罐砼2024年12月,计划主厂房区域浇第一罐混凝土2025年10月底,计划#5机组投产时间为2027年8月,#6机组投产时间为2027年10月。





