欢迎访问 伟德betvlctor微博!
官方微信|设为首页|加入收藏
cpem标语
   
顶部动图
智创奖
  • 金智信息
  • 国电南自
  • 深圳普宙
  • 联想
  • 国网信通
  • 中国交建
当前位置:首页 > 招投标

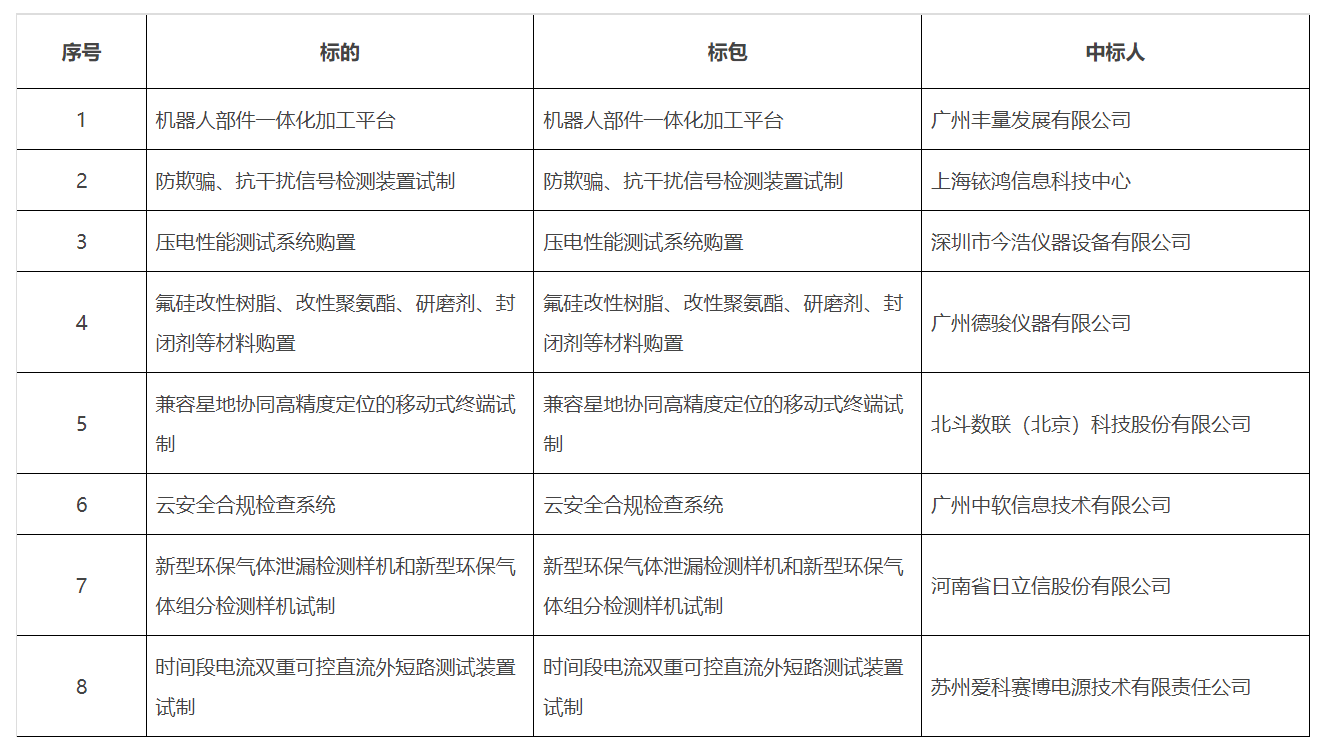
中标 | 广东电科院2023年第1批物资(机器人部件加工平台、压电测试和云安全合规检查系统、氟硅改性树脂等材料、移动式终端、辐照表、新型环保气体泄漏及组分检测样机、信号检测和直流外短路测试装置、国产数据库)购置(二次采购)中标公告

2023-06-09分类:招投标 / 招投标来源:中国南方电网供应链统一服务平台
【伟德betvlctor微博】

广东电科院2023年第1批物资(机器人部件加工平台、压电测试和云安全合规检查系统、氟硅改性树脂等材料、移动式终端、辐照表、新型环保气体泄漏及组分检测样机、信号检测和直流外短路测试装置、国产数据库)购置二次采购)(采购编号:G0300062001580238) 成交结果,现予以公告:

图3.jpg

分享到:
相关文章
合作伙伴
  • 1
  • 2
  • 3
  • 4
  • 5
  • 6
  • 7
  • 8
  • 10
  • 11
  • 12
  • 13

logo.png

伟德betvlctor微博  © 2016 版权所有    ICP备案号:沪ICP备16049902号-7

Baidu
map