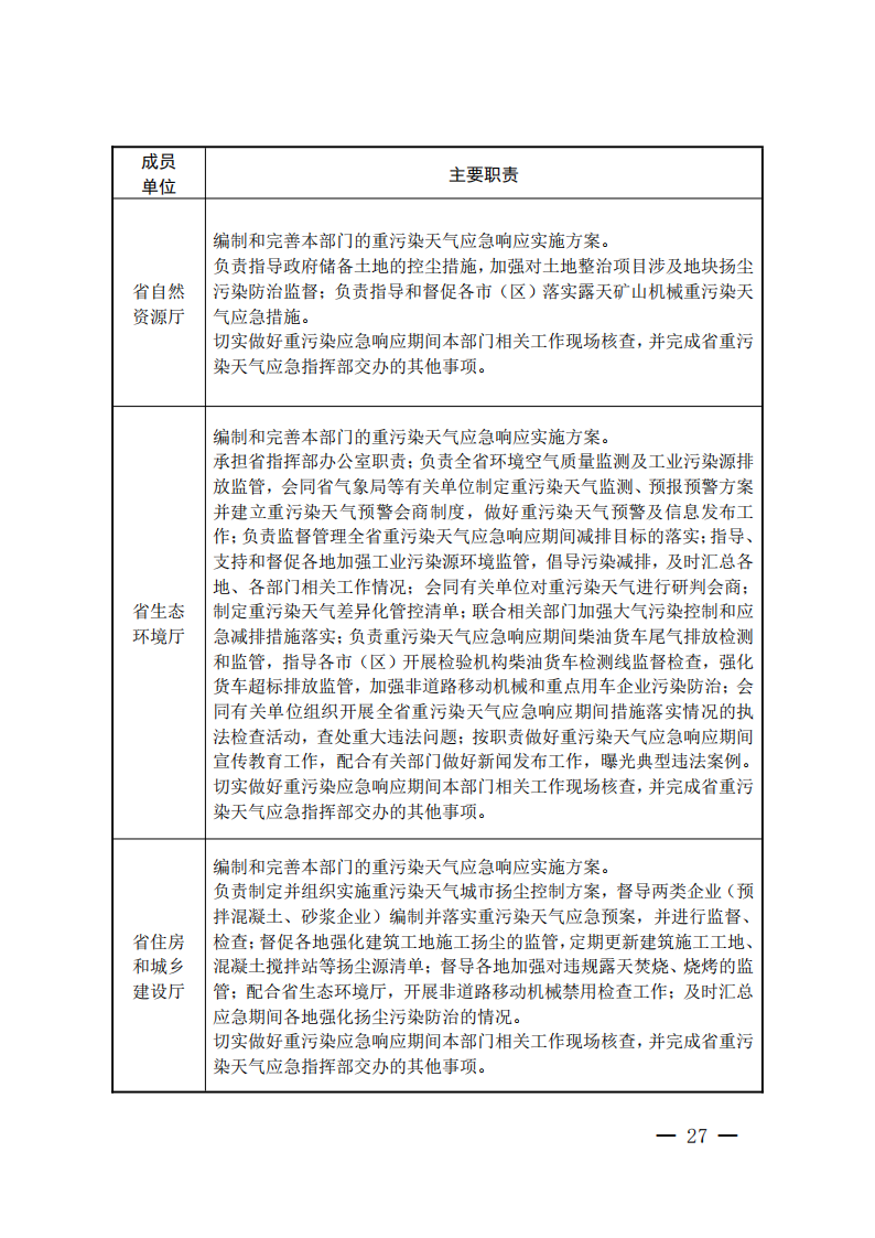
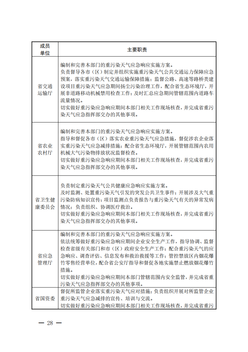
4月15日,陕西省生态环境厅公开征求《贯彻落实的实施意见(2024—2025年)》(征求意见稿)意见,其中明确了I级、Ⅱ级、III级应急响应措施。
在III级应急响应措施的工业减排措施中提到,积极利用区外来电,严格执行绿色节能调度,降低煤电外输量;超低排放燃煤电厂在满足区域供电平衡和热力供应的前提下,煤耗低的机组优先发电。
并且,电力、钢铁、焦化、有色、化工、煤炭等涉及大宗物料运输企业实施错峰运输等措施,降低大气污染物排放对环境空气质量的影响。
在Ⅱ级应急响应措施的工业减排措施中提到,降低工业用煤量,严控响应区域内煤电外输。
原文如下:
陕西省生态环境厅关于公开征求《贯彻落实的实施意见(2024—2025年)》(征求意见稿)意见的公告
为贯彻落实《中共中央国务院关于全面推进美丽中国建设的意见》《国务院关于空气质量持续改善行动计划》,持续推动《省委省政府关于陕西省大气污染治理专项行动方案(2023-2027年)》,巩固并扩大蓝天保卫战成果,深入抓好大气污染治理专项行动,切实保障人民群众身体健康,我厅代拟了《关于贯彻落实的实施意见(征求意见稿)》,现向社会公开征求意见,欢迎社会各界提出意见建议。
公开征集意见时间为:2024年4月15日至4月30日。
意见反馈渠道如下:
1.电子邮箱:hbtdqb@shaanxi.gov.cn
2.通讯地址:西安市新城区省政府大楼10层大气办(请在信封上注明“意见征集”字样)
3.传真:029-63916207
附件:1.《关于贯彻落实的实施意见》(征求意见稿)
2.征求意见反馈单





























